Hi everyone ![]()
Today, I’m releasing a draft set of AT Scholarly Lexicons, designed as a proof-of-concept, to demonstrate how scholarly communication and academic publishing can be transformed through decentralisation on ATproto.
What is this?
These lexicons are schema definitions that describe how academic content, actors and processes could be structured in a decentralised system, built using the AT Protocol specification.
I have attempted to give examples from across the entire research lifecycle: journals, conferences, manuscripts, peer reviews, editorial decisions, authors, editors, reviewers and more.
Think of them as a blueprint—a technical specification that demonstrates how academic publishing could work with portable identities, immutable provenance, and interoperable standards.
Sample Lexicon: Publishing a Journal Article
{
"$type": "at.scholarly.manuscript",
"title": "CRISPR-Cas9 Gene Editing in Human Embryos",
"abstract": "We demonstrate...",
"authors": [
{
"did": "did:plc:abc123xyz456def789",
"name": "Dr. Jane Smith",
"orcid": "0000-0001-2345-6789",
"affiliation": "Department of Molecular Biology, Stanford University",
"email": "jane.smith@stanford.edu"
},
{
"did": "did:plc:xyz789def456abc123",
"name": "Prof. John Doe",
"orcid": "0000-0002-3456-7890",
"affiliation": "Institute of Genetics, MIT",
"email": "john.doe@mit.edu"
}
],
"publication": "at://did:plc:abc123/at.scholarly.publication/nature",
"doi": "10.1038/nature12373",
"submittedDate": "2024-01-15T00:00:00Z",
"status": "published",
"manuscriptFile": { /* blob reference */ }
}
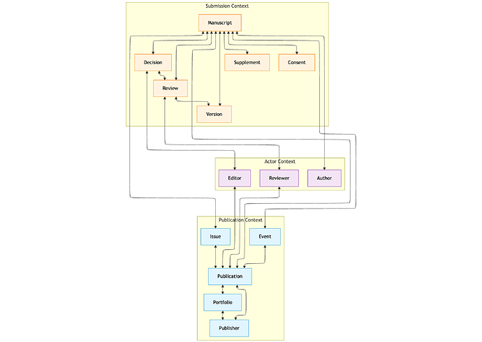
Mapping Lexicon Relationships
Why I Made It
Academic publishing’s problems are well-known: platform lock-in, proprietary formats, fragmented systems, opaque processes, and top-down implementations of enshittified platforms.
In a recent blog post, I explained how AT Protocol could transform scholarly communication and academic publishing. Big claims need some substantial proof!
These draft lexicons are my attempt to materialise that vision and show concretely how decentralised academic infrastructures might actually work.
They explore practical solutions using AT Protocol’s core features including decentralised identifiers for persistent verifiable researcher identities, content addressing for provenance, and shared schemas for interoperability.
Instead of researchers adapting to closed systems and proprietary platforms, open standards should allow scholarly communities to define how they communicate without compromising the integrity of the scientific record.
An Invitation to Collaborate
This is deliberately a proof-of-concept. I’m not claiming these lexicons are perfect or complete or that I fully understand the breadth of the problems or the opportunities. Also, my technical skills are pretty limited.
Effective standards require broad input. Early design decisions matter, and scholarly communication needs governance that serves researchers, institutions, funders, and the public—not just publishers and vendors.
And so, I’m inviting the community to engage with me and them.
-
Fork and adapt them for your own projects
-
Suggest improvements to the data models
-
Build implementations using these schemas
-
Propose additions that I haven’t considered
I’ve published the lexicons on https://tangled.org/@renderg.host/at-scholarly-lexicons using the very permissive GNU GPLv3 license that lets people do almost anything they want with it except distributing it in closed source versions.
